欢迎访问杭州师范大学材料与化学化工学院!

学术动态

学术动态

当前位置 : 

杭师大刘俊秋教授团队最新Advanced Functional Materials: 构建仿生级联纳米酶主动穿越血脑屏障治疗脑缺血再灌注损伤

来源 : 材料与化学化工学院     作者 : 材化学院     时间 : 2025-11-06

1

近日,杭师大材化学院刘俊秋教授团队在缺血再灌注/脑中风领域取得新进展,相关成果以题为“Active Transport of Biomimetic Cascaded Nanozymes Across Blood–Brain Barrier to Scavenge ROS and Alleviate Neuroinflammation Against Cerebral Ischemia Reperfusion Injury”发表于Advanced Functional Materials (IF: 19)

缺血性中风约占所有中风病例的87%,是威胁全球健康的致命性脑部疾病。超过60%的中风幸存者在接受手术取栓、溶栓治疗后会出现慢性残疾,主要原因是继发性的脑血管/神经损伤。其病理机制涉及缺氧-复氧引发的线粒体电子泄漏及活性氧(ROS)爆发,导致氧化性神经损伤。从坏死神经元释放的损伤相关分子模式会增强由ROS引起的星形胶质细胞和小胶质细胞的促炎极化激活,从而引发炎症细胞因子风暴,形成自我强化的神经炎症循环并破坏血脑屏障(BBB)完整性。尽管临床批准的依达拉奉通过清除ROS发挥神经保护作用,但疗效因其药代动力学半衰期短和BBB通透性低受限。因此,亟需发展新型神经保护剂。

  基于此,杭州师范大学刘俊秋团队开发了T-mPDA-Cu/Se仿生靶向级联纳米酶:将天然抗氧化酶——超氧化物歧化酶(SOD)和谷胱甘肽过氧化物酶(GPx)的关键催化位点铜(Cu)和硒(Se)元素嵌入介孔聚多巴胺(mPDA)支架,通过级联SOD-GPx催化活性高效清除再灌注产生的ROS。该纳米酶包覆在RVG29血脑屏障穿透肽修饰的红细胞膜(RBCm)中,通过受体介导的跨细胞转运实现对缺血性脑组织的靶向积累,同时逃避免疫清除。在短暂性大脑中动脉闭塞(tMCAO)大鼠模型中,T-mPDA-Cu/Se递送至缺血部位积累后,能够有效减轻神经元氧化损伤、抑制星形胶质细胞/小胶质细胞活化、下调促炎细胞因子、并减少梗死体积,展现出卓越的神经保护作用和生物安全性(1)。

2

1. T-mPDA-Cu/Se仿生靶向级联纳米酶的结构设计和缺血再灌注神经损伤治疗原理示意图。

T-mPDA-Cu/Se级联纳米酶展现出与天然酶动力学相匹配的高效SOD和GPx活性。在模拟脑缺血的糖剥夺/复氧(OGD/R)细胞模型中,T-mPDA-Cu/Se使PC12神经元内ROS水平降低75.8%,并有效恢复线粒体膜电位。同时,经RVG29肽修饰的纳米酶在Transwell血脑屏障模型中穿透效率较未修饰组提升6-8倍,证实其通过受体介导的转胞吞作用高效跨越血脑屏障的能力(2)。

3

2. 通过 OGD/R 模型体外评估 T-mPDA-Cu/Se 纳米酶的神经保护作用。

tMCAO大鼠模型中,T-mPDA-Cu/Se纳米酶展现出显著的脑靶向富集能力,给药后12小时后在缺血脑区的积累达到峰值并持续滞留24小时。该治疗策略使脑梗死体积从模型对照组的44.3±6.4%显著降至18.8±3.7%,同时动物神经功能评分(Longa评分)恢复至接近假手术组水平(3)。

4

3. T-mPDA-Cu/Se 纳米酶在tMCAO大鼠体内的治疗效果。

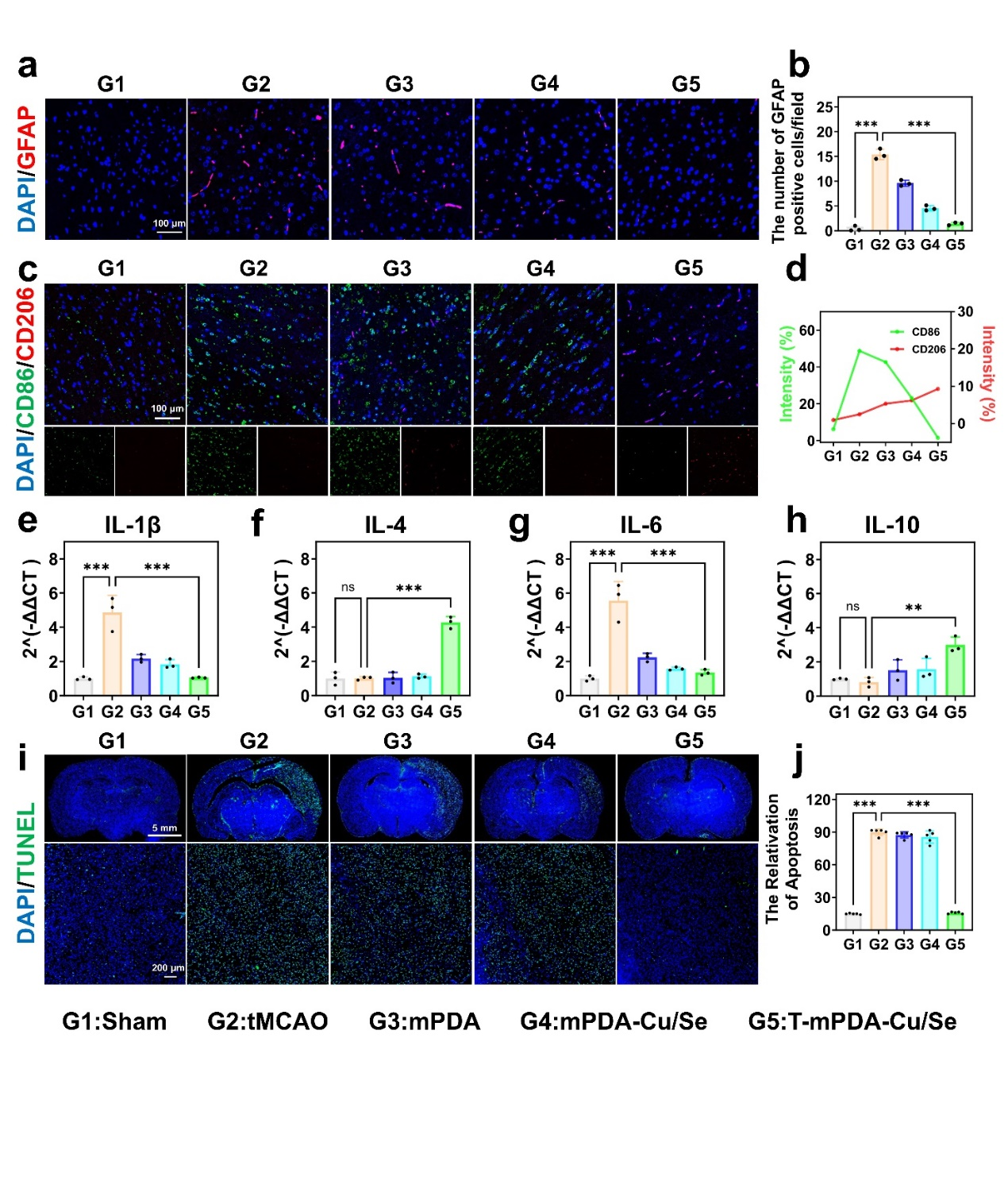
机制研究表明,纳米酶通过高效清除ROS阻断了神经元凋亡进程,将TUNEL+细胞比例从89.9%降至15.8%,并同时抑制神经炎症:一方面抑制星形胶质细胞活化(GFAP+细胞比例从15.4%降至1.4%),另一方面促进小胶质细胞向抗炎表型极化(CD206+/CD86+比值显著升高),进而下调促炎因子IL-1β/IL-6至模型对照组的22-25%,并提升抗炎因子IL-10表达量至4.8倍(4)。

5

4. T-mPDA-Cu/Se纳米酶的神经炎症抑制和抗细胞凋亡作用。

综上所述,本研究构建了一种仿生的T-mPDA-Cu/Se纳米酶系统,利用靶向血脑屏障的RVG29肽和红细胞膜包覆显著增强纳米酶在缺血脑区的富集效率,通过模拟SODGPx的级联活性高效清除再灌注损伤中的活性氧,减轻神经炎症并且有效抑制了神经元细胞凋亡。这种纳米酶兼具良好的生物安全性和高效神经保护功能,为缺血性卒中干预提供了新型非药物协同治疗策略。

      该研究中,杭师大材化学院硕士生武雨琪、徐洁为论文共同第一作者,杭州师范大学吴柏衡副教授、刘俊秋教授和祝鼎成副教授为共同通讯作者。杭州师范大学为第一完成单位。该工作得到国家自然科学基金面上、杭州市创新团队、杭州师范大学交叉团队等项目的资助与支持。


版权所有 © 杭州师范大学材料与化学化工学院

地址:中国·杭州·余杭塘路2318号 杭州师范大学勤园16、17、18、22号楼

联系电话:0571-28867909

邮箱:chxyzhb@hznu.edu.cn

邮编:311121

  • 扫码关注微信公众号

版权所有 © 杭州师范大学材料与化学化工学院  浙ICP备11056902号-1

地址:中国·杭州·余杭塘路2318号
邮编:311121
Copyright © 2025 杭州师范大学材料与化学化工学院
浙ICP备11056902号-1